Opis
Czujnik zanieczyszczeń SQA VENTURE INDUSTRIES
Zastosowanie
Czujnik zanieczyszczeń SQA VENTURE INDUSTRIES automatycznie włącza lub wyłącza wentylator w momencie, gdy jakość powietrza w pomieszczeniu spadnie poniżej ustawionego progu. Czujnik reaguje na obecność pyłów zawieszonych, par, nieprzyjemnych zapachów oraz dymu papierosowego, co czyni go wyjątkowo przydatnym w miejscach o zmiennej jakości powietrza, takich jak kuchnie, łazienki, palarnie czy pomieszczenia użytkowe.
Urządzenie wyposażono w funkcję regulowanego opóźnienia czasowego, które można ustawić w zakresie od 1 do 25 minut, co pozwala na optymalizację czasu działania wentylatora po wykryciu zanieczyszczeń.
Uwaga
Czujnik SQA nie jest przeznaczony do wykrywania gazów palnych, nie może być także stosowany jako element systemu bezpieczeństwa pożarowego ani jako detektor alarmowy. Służy wyłącznie do monitorowania jakości powietrza pod kątem zanieczyszczeń mechanicznych i organicznych, z naciskiem na komfort użytkowników.
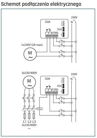
Dane techniczne
Zasilanie: 1N ~ 230 V / 50 Hz
Natężenie maksymalne (obciążenie indukcyjne): 2 A
Natężenie maksymalne (obciążenie rezystancyjne): 6 A
Klasa izolacji: II
Stopień ochrony: IP21
Zakres temperatury pracy: od 0°C do +50°C
Opis działania
Czujnik SQA pracuje na zasadzie ciągłej analizy powietrza pod kątem obecności zanieczyszczeń, które wpływają na komfort przebywania w pomieszczeniu. Gdy poziom zanieczyszczeń przekroczy ustawioną wartość progową, urządzenie automatycznie aktywuje podłączony wentylator, zapewniając sprawne przewietrzenie wnętrza. Po ustabilizowaniu się warunków czujnik odłącza wentylator zgodnie z ustawionym wcześniej opóźnieniem czasowym, dzięki czemu działanie systemu wentylacyjnego staje się energooszczędne i efektywne.
Zastosowania praktyczne
SQA doskonale sprawdza się w domach prywatnych, biurach, lokalach gastronomicznych oraz wszędzie tam, gdzie może pojawić się problem z nieświeżym powietrzem lub dymem. Umożliwia zautomatyzowanie wentylacji bez konieczności ręcznego sterowania, co znacząco wpływa na wygodę użytkownika. Dzięki szybkiemu wykrywaniu i reakcji na zmiany jakości powietrza, czujnik skutecznie podnosi komfort środowiska wewnętrznego.
Montaż i użytkowanie
Montaż czujnika SQA jest prosty i nie wymaga specjalistycznych narzędzi. Może być on instalowany na ścianie w miejscu narażonym na zanieczyszczenia, z uwzględnieniem dopuszczalnych warunków pracy (temperatura, wilgotność, wentylacja). Należy pamiętać o zapewnieniu swobodnego przepływu powietrza w miejscu montażu, aby pomiar był wiarygodny i skuteczny.
Czujnik wyposażony jest w prosty system regulacji progu czułości oraz czasu działania wentylatora po aktywacji, co pozwala na jego dokładne dopasowanie do warunków i preferencji użytkownika.












